全国免费咨询热线:010-62105101

工作平台 | 企业邮箱

公司新闻

喜报:中竞发湖北分公司斩获业务竞赛佳绩

2025 年湖北省住建科技创新成果竞赛—建设工程造价竞赛在万众瞩目中圆满落下帷幕。此次竞赛由省住建厅、科技厅、总工会悉心指导,规格高、专业性强,汇聚了全省住建领域的众多精英团队与优秀人才,是一场展现行业专业深度与创新高度的巅峰对决。

中竞发工程管理咨询有限公司湖北分公司在此次竞赛中脱颖而出,大放异彩。

一、公司荣誉:双奖加身,彰显卓越风范

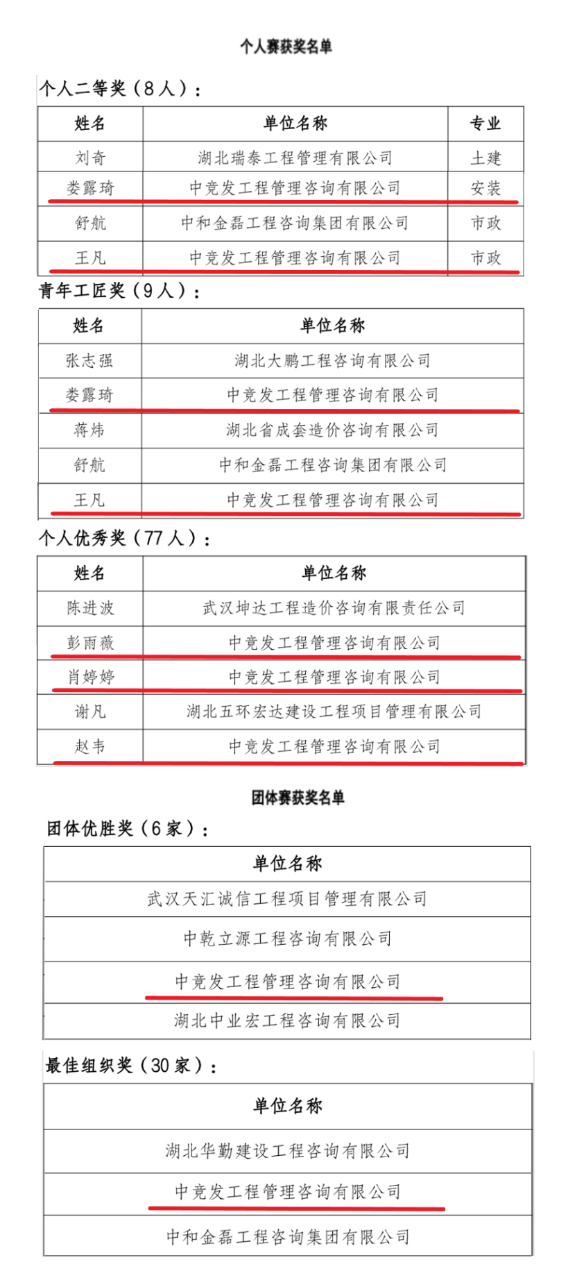
团体优胜奖:这一殊荣是对公司团队整体实力的认可。

最佳组织奖:此奖项是对公司在竞赛组织筹备、人员调配、资源整合等方面工作的高度肯定。

二、员工风采:个人闪耀,铸就团队辉煌

个人二等奖:娄露琦(安装)、王凡(市政)凭借扎实的专业知识、丰富的实践经验和出色的应变能力,在激烈的竞争中崭露头角,荣获个人二等奖。

青年工匠奖:娄露琦、王凡凭借在竞赛中的卓越表现,同时荣获青年工匠奖。

个人优秀奖:彭雨薇、赵韦、肖婷婷等员工在竞赛中也表现出色,荣获个人优秀奖。

这些获奖员工的优异表现,彰显了中竞发员工的优秀品质与中竞发公司的强劲综合实力,为公司赢得了荣誉。

中竞发总公司借此契机,向全体员工发出号召:希望大家以获奖同事为榜样,立足本职岗位,深耕专业领域,不断精进业务技能,秉持创新精神,勇于探索实践,努力推动公司高质量发展!



上一篇:集团董事长杨剑涛率队到中材人工晶体研究院(山东)有限公司参观学习       下一篇: